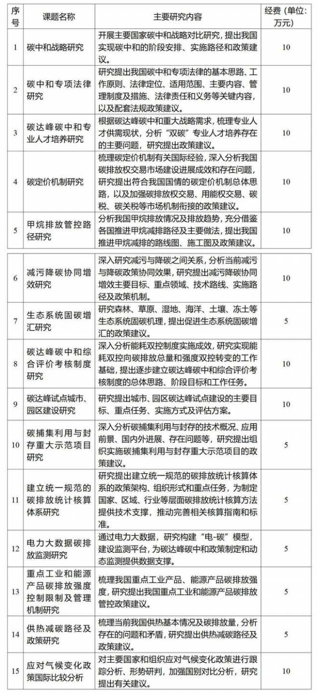
国家发展改革委日前向社会公开征集2022年度碳达峰碳中和课题项目研究单位,要求形成的研究成果要有前瞻性,符合客观实际,政策建议应具有针对性、适用性和可操作性,为完善“双碳”政策体系、制定实施重大政策提供支撑。
此次委托研究课题项目共15个,包括碳中和战略研究、碳中和专项法律研究、碳定价机制研究、减污降碳协同增效研究、碳达峰碳中和综合评价考核制度研究等课题。研究经费从5万到15万元不等。
此次申报截止时间为2022年6月20日,委托研究课题项目执行时间由签订合同之日起至2022年12月底。项目承担单位应在2022年12月15日前提交最终研究成果。

作者:中环报记者史小静
编辑:潘圆圆 签发审核:杨凡
湖北全方位助力禽蛋产业绿色发展
禽蛋产业不仅仅是我国农业的支柱产业,而且是关系国计民生和社会稳定的重要产业。湖北省...(52151)人阅读时间:2022-06-02
低(零)碳乡镇建设模式探索的“百丈模
如今,实现碳达峰、碳中和的号角已经吹响在每一个角落,其中,降低建筑能耗必不可少。那...(56997)人阅读时间:2022-06-02
六箭齐发!财政部支持碳达峰碳中和
5月30日,记者从财政部官网获悉,为深入贯彻落实党中央、国务院关于碳达峰碳中和重大战略...(40609)人阅读时间:2022-06-02
复旦碳价指数显示,6月全国碳排放配额价
5月29日,复旦大学可持续发展研究中心通过直播的方式公布了最新一期复旦碳价指数,即2022年...(41448)人阅读时间:2022-06-02
富阳考评实现“三连优”,打造现代富春
杭州市委、市政府近日通报2021年度综合考评结果,浙江省杭州市富阳区考评总成绩位列全市第...(37953)人阅读时间:2022-06-02